PMS150C LED球泡灯方案:硬件设计要点、寄存器级代码、过零检测与可控硅调光实现
适用产品:AC 220V 球泡灯、筒灯、可控硅调光灯具、非隔离LED驱动。本文根据PMS150C数据手册及量产经验修正,确保引脚、寄存器、选型正确。
1. 硬件设计核心要点
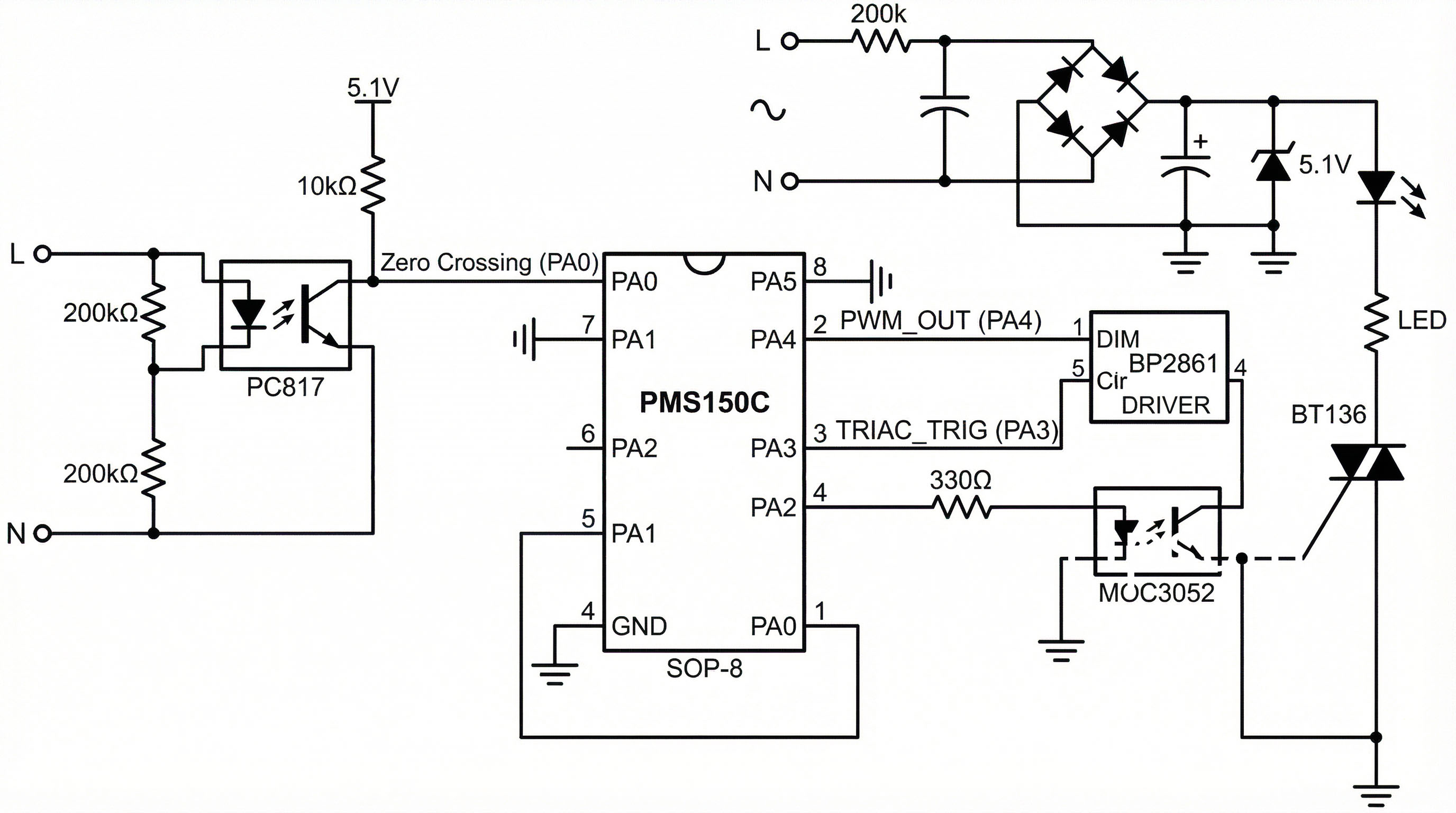
1.1 引脚分配与功能定义 (PMS150C SOP-8)
| Pin | 符号 | 本方案功能 | 外部电路 |
|---|---|---|---|
| 1 | PA5 | 备用/烧录数据 | 烧录口,量产保留测试点 |
| 2 | PA4 | PWM输出 (调光) | 接LED驱动芯片DIM脚 (BP2861等) |
| 3 | PA3 | 可控硅触发输出 | 经330Ω电阻接MOC3052输入端,触发BT136 |
| 4 | PA2 | 烧录时钟/可选功能 | 烧录口,上拉10k到VDD |
| 5 | VSS | GND | 系统地 |
| 6 | PA1 | 色温切换/按键 | 接地触发,内部上拉 |
| 7 | PA0 | 过零检测输入 (INT0) | 光耦PC817输出,10k上拉至VDD |
| 8 | VDD | 电源5V | 阻容降压+5.1V稳压管 |
1.2 过零检测电路(正确连接)
AC输入端(L)串联两个200kΩ 1/2W电阻 → 光耦PC817的1脚,2脚接N。PC817的4脚接VDD,3脚接PA0,同时PA0外接10kΩ下拉电阻(或使用内部下拉)。过零信号产生下降沿中断。
图1: PMS150C 过零检测 + PWM调光完整原理图(含MOC3052随机相位光耦)
1.3 可控硅调光接口(修正选型)
必须使用随机相位光耦(如 MOC3052、MOC3021、MOC3053),不可使用过零触发型(MOC3063)。电路连接:PMS150C的PA3 → 330Ω电阻 → MOC3052的1脚,2脚接地。MOC3052的4脚接BT136的G极,6脚接T2极,BT136的T1/T2接AC负载。
触发逻辑: 检测过零后,延迟 t_delay = (导通角/180°) × 10ms,延迟结束时PA3输出40μs高电平脉冲,触发可控硅。
图2: 过零信号(下降沿)与可控硅触发脉冲(延迟后产生)时序图
2. 核心代码实现(寄存器级,可编译)
2.1 系统时钟与定时器0 PWM
2.2 过零中断(INT0,正确配置PA0)
3. BOM成本优化(驱动部分)
核心驱动BOM清单(不含灯珠外壳): PMS150C ¥0.11,阻容降压+5.1V稳压 ¥0.18,PC817 ¥0.13,MOC3052 ¥0.32,BT136 ¥0.28,BP2861 ¥0.35,电阻电容 ¥0.12,PCB ¥0.15 → 合计约¥1.64。优化可选更低成本的随机相位光耦(如MOC3021 ¥0.25),整驱动BOM可压至¥1.40左右。
图3: 推荐PCB布局(AC输入区与MCU区隔离,PA0过零走线短且远离PWM)
4. 量产常见问题及避坑
- 烧录不良: 烧录时VDD电容应≤1μF,否则拉低烧录电压。推荐使用应广PG-Link,烧录脚PA2/PA3不能接大电容。
- 过零检测抖动: AC输入串联电阻必须选用耐压≥250V的贴片电阻(如1206封装两个串联),并在光耦输出端加10k上拉和104滤波电容。
- 可控硅误触发: PA3触发脉冲宽度控制在30~50μs,过长会导致过热。加RC吸收电路(10Ω+104)并联在BT136的T1/T2。
- 调光线性度: 由于切相调光非线性,需要软件查表校正(角度→PWM占空比映射)。
© 逐高电子 · 应广授权方案商 | 技术修正日期:2025-01-20 | 本内容可自由引用,但请保留出处
