PMD040B 24位高精度 Δ-Σ ADC
核心技术参数
| 参数 | 典型值 / 范围 | 说明 |
|---|---|---|
| 分辨率 | 24 位(无失码) | 真正24位精度 |
| PGA 增益 | 1×,2×,4×,8×,16×,32×,64×,128× | 低噪声仪表放大器结构 |
| 输出数据速率 | 10 Hz ~ 1280 Hz (8档) | 10 Hz 下对50/60Hz工频抑制最佳 |
| 有效分辨率 (ENOB) | 20.5 位 (5V, PGA=128×, 10Hz) | 可分辨微伏级信号 |
| 峰峰值噪声 | 174 nV (VREF=5V, PGA=128×,10Hz) | 适合微弱信号测量 |
| 输入偏移电压 | ±5 µV (PGA=128×) | 高精度 |
| 增益漂移 | ±30 ppm/℃ (PGA=128×) | 温度稳定性优异 |
| 温度传感器精度 | ±3℃ (两点校准后) | 无需外置元件 |
| 电源开关导通电阻 | 6 Ω (VDD=5V, Isw=20mA) | 直接驱动电桥传感器 |
| 供电电压 | 3.0 V ~ 5.5 V | 宽工作范围 |
| 工作电流 | 0.65 mA (PGA=1×,3.3V) / 1.5 mA (PGA=128×,5V) | 低功耗 |
| 掉电模式电流 | 0.1 µA | SCLK高电平>100μs进入 |
| 工作温度 | -40℃ ~ +85℃ | 工业级 |
核心功能与优势
🔍 选型指南:PMD040B 与主流竞品对比
| 对比维度 | PMD040B | ADS1232 (典型) | HX711 (典型) |
|---|---|---|---|
| 分辨率 | 24位无失码 | 24位 | 24位 |
| PGA增益 | 1x,2x,4x,8x,16x,32x,64x,128x | 1x-128x | 32/64/128x固定 |
| 数据速率 | 10-1280Hz (8档) | 10-80Hz | 10/80Hz |
| 内置温度传感器 | ±3℃ | 无 | 无 |
| 高压侧电源开关 | 6Ω (集成) | 无 | 无 |
| 掉电电流 | 0.1µA | 0.1µA | <0.1µA |
| 接口 | 双线SPI | 三线SPI | 两线类SPI |
| 封装 | SOP-8 | SOP-16 | SOP-16 |
| 核心优势 | 高集成度(开关+温度传感)+小封装 | 经典称重芯片 | 低成本主流 |
👉 相比HX711:PMD040B增加可编程全范围增益、内置温度传感器和电源开关,封装缩小50%,适合需要温度补偿的高端电子秤与工业变送器。
👉 相比ADS1232:PMD040B集成度更高,双线SPI更省引脚,内置温度传感器简化系统设计。
内部电路结构与工作原理
📌 系统框图 (图1)
图1:PMD040B系统框图 — 差分输入 → MUX → PGA → 24位Δ-Σ调制器 → 数字滤波 → SPI接口;集成温度传感器、电源开关、掉电控制。
差分输入(AIN_P/AIN_N)经多路选择器,可选择PGA或温度传感器通道。PGA输出经调制器和数字滤波器产生24位数据,通过SPI与MCU通信。高压侧开关独立控制传感器供电。
模拟输入前端 (图2)
图2:输入前端 — EMI滤波器(20MHz LP) → MUX (由cfgr1[1:0]选择外部差分、温度传感器、内部Vref或VMID短路)
每个输入引脚对地具有20MHz低通滤波器,提升ESD和抗干扰能力。MUX控制寄存器:00=外部差分,01=温度传感器(极性可配),10=内部Vref测试,11=短接到VMID。
可编程增益放大器 (PGA) (图3 & 表1)
图3:PGA两级结构 — 第一级仪表放大器(4×~128×),第二级缓冲(1×/2×),旁路模式用于1×/2×增益以省电。
| 总增益 | PGA_GSEL [7:5] | PGABUF_GSEL [4] | PGA_BYPASS [0] |
|---|---|---|---|
| 1× | --- | 1 | 1 |
| 2× | --- | 1 | 1 |
| 4× | 010 | 0 | 0 |
| 8× | 011 | 0 | 0 |
| 16× | 100 | 0 | 0 |
| 32× | 101 | 0 | 0 |
| 64× | 110 | 0 | 0 |
| 128× | 111 | 0 | 0 |
高压侧电源开关 (图4)
图4:内置P-MOSFET开关,由cfgr1[7]控制,导通电阻6Ω,最大电流20mA。
掉电模式 (图5 & 表3)
图5:掉电时序 — SCLK高电平>100μs进入掉电,SCLK低电平唤醒,电流0.1μA。
SPI通信与时序 (图8-11 & 表6)
数据就绪:DOUT变低表示新数据准备好。24-SCLK模式移出24位数据(MSB在前);27-SCLK模式在第25/26个时钟输出寄存器更新标志。
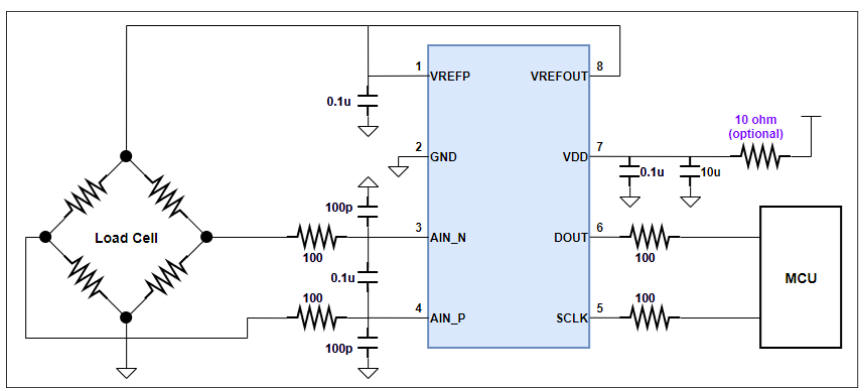
典型应用电路 (图12)
图12:称重传感器应用 — VDD经10Ω+10μF去耦;传感器E+接内部开关输出VDD_SW,E-接GND;SIG+/SIG-经100nF对地接AIN_P/AIN_N;VREFP接VDD;SCLK/DOUT接MCU(DOUT上拉10k)。
⚙️ 实战开发案例:高精度电子秤设计
电路设计要点
VDD (5V) ──┬── 10Ω ──┬── 10μF ── GND
│ │
└──────────┴── PMD040B VDD
传感器 E+ ──┬── PMD040B VDD_SW (内部开关)
传感器 E- ──┴── GND
传感器 SIG+ ──┬── 100nF ── GND ── AIN_P
传感器 SIG- ──┬── 100nF ── GND ── AIN_N
PMD040B SCLK ── MCU GPIO
PMD040B DOUT ── MCU GPIO (外接10kΩ上拉)
软件配置示例
// 初始化:PGA=128x,数据速率10Hz,电源开关使能
SPI_WriteRegister(0x62, 0xE0); // cfgr2: 11100000
SPI_WriteRegister(0x61, 0x00); // cfgr1: 电源开关使能, ADC输入, 10Hz
// 读取24位数据 (DOUT变低后)
uint32_t adc_data = 0;
for (int i=0; i<24; i++) {
SCLK_HIGH; delay_ns(250);
adc_data = (adc_data << 1) | DOUT_READ;
SCLK_LOW; delay_ns(250);
}
int32_t result = (int32_t)adc_data;
if (result & 0x800000) result |= 0xFF000000;
📈 成功案例
某自动化头部企业采用PMD040B,在-40℃~85℃范围内实现0.1%全温区精度,增益漂移±30ppm/℃,无需额外温度补偿,BOM成本降低15%。
便携医疗设备厂商利用0.1µA掉电模式,使设备待机时间延长30%,同时内置温度传感器监测PCB温度,确保输液精度。
新能源车Tier1在电池电压监测中选用PMD040B,其高压侧开关直接控制传感器供电,待机时切断电流,符合功能安全设计。
❓ 常见问题 (FAQ)
开发支持与订购信息
- 数据手册 & 应用笔记: 应广科技官网PMD系列页面
- 评估板申请: 深圳市逐高电子有限公司 http://www.zicoic.com/services/1/
- 样品申请: 深圳市逐高电子有限公司 http://www.zicoic.com/contactus/
- 订购型号: PMD040B-S08A (SOP-8封装,管装或编带)
总结
PMD040B以24位无失码精度、灵活增益、超低噪声和高集成度,解决了小信号采集的核心难题。无论是提升现有产品还是开发新设备,PMD040B都是可靠之选。结合内置温度传感器和电源开关,可大幅简化系统设计,加速产品上市。
立即联系我们获取样品与技术咨询电话: 0755-88364040 邮箱: sales11@zicoic.com ,让 PMD040B 助您的产品实现 !
深圳市逐高电子有限公司深耕于单片机行业十余载。公司代理四大MCU品牌:台湾义隆、台湾应广、台湾九齐、中微半导体
产品覆盖 8位及 32 位单片机,广泛应用于:消费类电子(美容个护、宠物用品、电动牙刷、小风扇、玩具、充电宝等)、小家电(烧水壶、咖啡机、空气炸锅、破壁机、扫地机器人等)、民用医疗器械、各种 LED 灯光控制、遥控器、传感器、电源适配器等等
