应广单片机YMS1524完整解析
应广科技PMS152 MCU与2Kbit EEPROM合封解决方案
逐高电子技术整理,文档版本:0.01 (2025年1月17日) | 数据手册:V001_20250117
一、芯片概述与核心特性
YMS1524是应广科技推出的合封芯片,将PMS152 8位OTP MCU与2Kbit E²PROM集成在单一封装内,为需要低成本数据存储的应用提供单芯片解决方案。
🎯 核心组成
⚡ 电气特性
📦 封装选项
典型应用领域
- 玩具与小家电控制
- LED灯饰与简灯控制
- 一般消费电子产品
- 需要低成本数据存储的控制器
YMS1524-S08B(SOP8-150mi)

YMS1524-S14B(SOP14-150mil
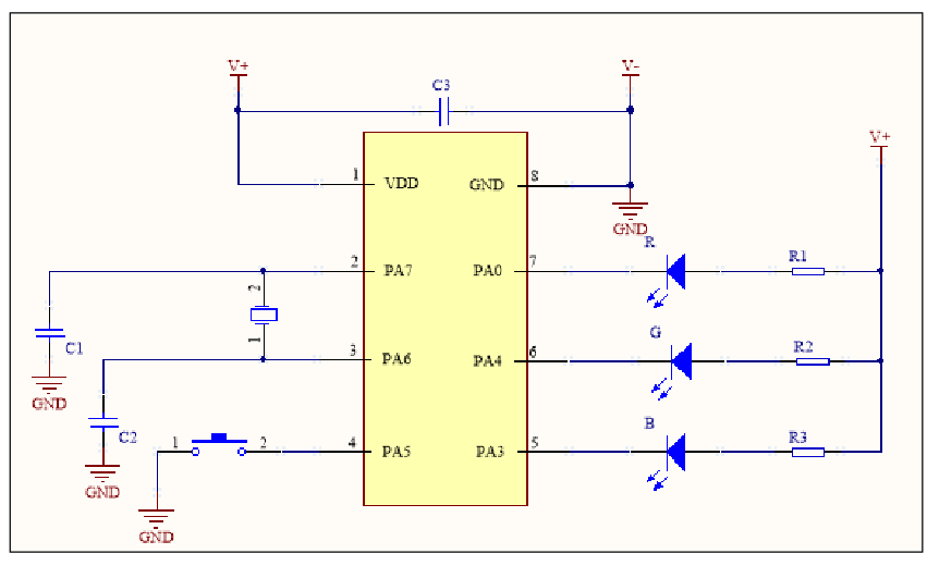
二、引脚配置与关键注意事项
YMS1524-S08B (SOP8封装)
| 引脚 | 名称 | 功能描述 |
|---|---|---|
| 1 | PA5 | I/O,烧录脚VPP,输入时建议串33Ω电阻抗干扰 |
| 2 | PA4 | I/O,烧录脚,CIN+,PG1,INT1A |
| 3 | PA3 | I/O,烧录脚,CIN-,TM2,PG2 |
| 4 | GND/EGND | MCU与EEPROM共用接地 |
| 5 | PB7 | EEPROM_SCL专用,不提供外部其他用途 |
| 6 | PB6 | EEPROM_SDA专用,不提供外部其他用途 |
| 7 | PA0 | I/O,COPG0,INTO |
| 8 | VDD/EVDD | MCU与EEPROM共用电源(1.7-5.5V) |
YMS1524-S14B (SOP14封装)
SOP14封装提供更多I/O引脚,并开放WP(写保护)引脚控制。
| 关键差异 | S08B | S14B |
|---|---|---|
| 写保护(WP)引脚 | 内部接地(始终可写) | 外部可控(高电平只读) |
| 可用I/O数量 | 5个通用I/O | 11个通用I/O |
| EEPROM地址引脚 | 内部接地(A0,A1,A2=0) | 内部接地(A0,A1,A2=0) |
| 封装尺寸 | 4.90×6.00mm | 8.65×6.00mm |

三、EEPROM电气特性与通讯协议
3.1 可靠性参数
| 参数 | 描述 | 最小值 | 典型值 | 最大值 | 单位 | 测试条件 |
|---|---|---|---|---|---|---|
| EDR | 耐久性(写周期) | - | 1,000,000 | - | 写周期 | 25°C, 3.3V, 页模式 |
| DRET | 数据保持能力 | - | 100 | - | 年 | - |
3.2 DC特性 (Vcc = 1.7V - 5.5V, TA = -40°C - 75°C)
| 参数 | 描述 | 最小值 | 典型值 | 最大值 | 单位 | 测试条件 |
|---|---|---|---|---|---|---|
| Vcc | 供电电压 | 1.7 | - | 5.5 | V | - |
| Ibb | 待机电流 | - | - | 3.0 | μA | Vcc=3.3V, TA=75°C |
| Icc1 | 电源电流(读) | - | 0.2 | 0.4 | mA | Vcc=5.5V, 读@400kHz |
| Icc2 | 电源电流(写) | - | 0.8 | 1.6 | mA | Vcc=5.5V, 写@400kHz |
| tWR | 写周期时间 | - | - | 5 | ms | - |
3.3 I²C通讯协议
EEPROM通过标准I²C协议与MCU通讯,器件地址固定为0b1010_000x(其中x为R/W位)。
📝 单字节写操作
1. 发送Start条件
2. 发送器件地址(R/W=0)
3. 发送8位数据地址
4. 发送8位数据
5. 发送Stop条件
每步后EEPROM回应ACK,写周期最多5ms
📄 页写操作(最多8字节)
1. 发送Start和器件地址(R/W=0)
2. 发送数据地址
3. 连续发送最多8字节数据
4. 发送Stop条件
地址低3位自动递增,超8字节则覆盖
👁️ 读操作
当前地址读:读上次访问地址+1
随机读:先"伪写"设置地址,再重启读
顺序读:连续读,地址自动递增
读操作R/W位=1,支持地址翻转

四、烧录方法与开发指南
4.1 烧录引脚配置
烧录需要6根引脚:VDD, PA3, PA4, PA5(VPP), PA6, GND
4.2 关键配置步骤
代码工程配置
在extern.h文件中必须指定封装规格:
注意:指定封装后无需在烧录器上再次转档,否则烧录器将无法识别PDK文件。
烧录器硬件设置
根据封装类型设置跳线和放置位置:
- S08B封装:插入JP2跳帽,正面IC空4格放置
- S14B封装:插入JP2跳帽,正面IC空1格放置
- 通用要求:IC在烧录器正面顶格放置,芯片PIN1在左上第一脚
烧录确认
确认烧录器显示"IC ready"后即可开始烧录。烧录完成后建议进行校验。
汇编程序无需在extern.h中指定封装,按烧录器软件说明操作即可。

4.3 开发流程建议
| 阶段 | 推荐芯片 | 关键任务 | 输出物 |
|---|---|---|---|
| 开发调试 | PMS152-F (Flash版本) |
代码编写、功能调试、EEPROM驱动测试 | 验证通过的源代码 |
| 验证测试 | PMS152-F或 MTP版本 |
全功能测试、温度循环、电压边界测试 | 测试报告、量产固件 |
| 小批量试产 | YMS1524 (OTP版本) |
烧录流程验证、生产测试、可靠性验证 | 量产作业指导书 |
| 批量生产 | YMS1524 | 按已验证流程批量烧录、质量控制 | 量产产品 |
五、风险评估与成本分析
5.1 四大关键风险
| 风险等级 | 风险点 | 技术实质 | 应对措施 |
|---|---|---|---|
| 灾难级 | OTP程序不可修改 | 程序烧录后永久固化,无法升级或修复bug | 必须用Flash版本完成全部测试,100%验证后再烧录OTP |
| 高风险 | 烧录配置错误 | 未在extern.h中指定封装或指定错误 | 将此配置写入项目检查表,作为烧录文件名一部分 |
| 高风险 | 资源永久占用 | PB6/PB7专用于EEPROM,不能作其他I/O | 原理图设计时标记为"EEPROM专用",从资源池剔除 |
| 中风险 | 硬件设计缺陷 | PA5输入时未串电阻,S08B无写保护 | PA5预留电阻位置,需要写保护时选S14B封装 |
5.2 成本对比分析
| 成本构成 | YMS1524 (合封方案) | 分立方案 (MCU+EEPROM) | 分析与决策要点 |
|---|---|---|---|
| 芯片采购成本 | 单价 X 元 | MCU单价Y元 + EEPROM单价Z元 | 只有当 X < (Y+Z)×0.85 时,合封才有成本优势 |
| PCB与贴片成本 | 1个IC位,1次贴片 | 2个IC位,2次贴片 | 合封节省PCB面积,减少贴片时间和物料管理成本 |
| 开发与风险成本 | 极高 | 低 | OTP风险、专用工具、更长开发周期。必须计入风险成本 |
| 供应链风险 | 单一供应源,定制合封 | 双供应源,灵活选择 | 必须评估供应商的风险共担能力和备货策略 |
5.3 决策指南
✅ 适合采用YMS1524
- 程序经多轮验证绝对稳定
- 年产量持续 > 50K
- 成本敏感度极高
- 团队有OTP开发经验
- 供应商提供风险共担
❌ 应放弃YMS1524
- 产品处于原型或迭代阶段
- 年产量 < 10K或不确定
- 首次接触OTP,缺乏流程
- 供应商仅提供交易性支持
- 产品可靠性要求极高
六、供应商沟通与合作建议
6.1 三个必须问的问题
风险共担政策
问题:"如果OTP代码需要升级或存在缺陷,贵司有哪些补救方案?相关费用如何计算?"
期望答复:清晰的裸片更换政策、费用分摊比例、紧急响应时间承诺。
开发支持资源
问题:"请提供引脚兼容的Flash版本MCU型号及报价,以及完整的Demo工程和原理图。"
期望答复:PMS152-F型号推荐、完整开发资源包、FAE技术支持承诺。
供应链保障
问题:"请提供最小安全库存承诺、缺货预警机制和停产替代方案。"
期望答复:明确的库存策略、停产前通知周期、替代型号推荐。
6.2 与代理商合作建议
如果通过代理商(如逐高电子)采购,可争取以下支持:
| 支持类型 | 具体内容 | 价值 |
|---|---|---|
| 开发支持 | 免费Demo工程、硬件设计评审、驱动优化 | 加速开发,降低技术门槛 |
| 样品服务 | 快速样品提供(24-48小时)、MTP开发套件 | 缩短验证周期 |
| 量产保障 | 烧录方案定制、小批量试产陪同、问题快速响应 | 确保顺利量产,减少生产异常 |
| 风险缓冲 | OTP错误补救方案、紧急换货通道、库存保障 | 降低供应链风险 |
最终结论与建议
YMS1524是一颗为"成本极致优化"而设计的芯片,它将硬件成本节省转化为管理与风险成本。
🎯 对工程师的建议
- 将YMS1524视为"生产芯片",而非"开发芯片"
- 建立严格的OTP开发流程和验证标准
- 重点关注烧录配置和硬件设计细节
💰 对采购/项目经理的建议
- 计算真实总成本,而非只看芯片单价
- 评估供应商的风险共担能力
- 为OTP固有风险准备预案和预算
YMS1524的价值仅在程序完全稳定、产量巨大的场景下才能充分体现。团队内部必须就风险与流程达成共识,否则应选择更具灵活性的方案。
